반응형
leetCode 2 문제
You are given two non-empty linked lists representing two non-negative integers. The digits are stored in reverse order, and each of their nodes contains a single digit. Add the two numbers and return the sum as a linked list. You may assume the two numbers do not contain any leading zero, except the number 0 itself.
Example 1:

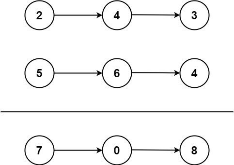
- Input: l1 = [2,4,3], l2 = [5,6,4]
- Output: [7,0,8]
- Explanation: 342 + 465 = 807.
Example 2:
- Input: l1 = [0], l2 = [0]
- Output: [0]
Example 3:
- Input: l1 = [9,9,9,9,9,9,9], l2 = [9,9,9,9]
- Output: [8,9,9,9,0,0,0,1]
Constraints:
- The number of nodes in each linked list is in the range [1, 100].
- 0 <= Node.val <= 9
- It is guaranteed that the list represents a number that does not have leading zeros.
문제를 보고 처음엔 l1와 l2가 나타내는 숫자를 확인하여 더한 뒤 그 숫자를 나타내는 링크드 리스트를 만들면 되지않나 생각할 수 있지만 그렇게는 불가능하다.
링크드 리스트의 노드 개수가 1개에서 100개 사이로 주어지는데 10의 99승(캐리발생한 경우엔 100승)에 해당하는 수를 담을 수 있는 정수형 변수가 없기 때문이다.
따라서 두 링크드 리스트의 첫번째 노드부터 순회하며 더한값을 새 링크드리스트에 삽입하는 방법을 택해야한다. 일반적인 링크드 리스트 API는 아니지만 문제를 풀기위해 appendNode라는 함수를 만들어 풀었다.
설명은 주석으로 대신한다.
struct ListNode *appendNode(struct ListNode* tail, int data) {
// 새로운 노드를 생성한다.
struct ListNode* newNode = (struct ListNode*)malloc(sizeof(struct ListNode));
if(newNode == NULL) return NULL;
// 새 노드를 초기화한다.
newNode->val = data;
newNode->next = NULL;
// 리스트가 비어있으면 새 노드를 tail로하고, 비어있지 않은 경우 tail 뒤에 새 노드를 추가한다.
if(tail == NULL) {
tail = newNode;
}
else {
tail->next = newNode;
tail = newNode;
}
return tail;
}
struct ListNode* addTwoNumbers(struct ListNode* l1, struct ListNode* l2) {
// 새 리스트의 head와 tail을 가리킬 노드 포인터를 만들고 초기화한다.
struct ListNode* head = NULL;
struct ListNode* tail = NULL;
// carry를 저장할 변수를 0으로 초기화한다.
int carry = 0;
while(l1 != NULL || l2 != NULL) {
// l1과 l2 두 리스트의 값과, 그리고 직전에 발생한 carry를 더해 temp 변수에 저장한다.
int temp = 0;
if(l1 != NULL) temp += l1->val;
if(l2 != NULL) temp += l2->val;
temp += carry;
// temp의 1의 자리 숫자를 새 리스트에 추가하고, 빈 리스트인 경우 head가 가리키게 한다.
tail = appendNode(tail, temp % 10);
if(head == NULL) head = tail;
// temp의 10의 자리 숫자를 carry에 저장한다.
carry = temp / 10;
// l1과 l2가 NULL이 아닌경우 다음 노드로 이동한다.
if(l1 != NULL) l1 = l1->next;
if(l2 != NULL) l2 = l2->next;
}
// 마지막 carry가 있는 경우 새 리스트에 추가한다.
if(carry != 0) tail = appendNode(tail, carry);
return head;
}
아래는 OnlineGDB에서 테스트로 돌려본 것
#include <stdio.h>
#include <stdlib.h>
struct ListNode {
int val;
struct ListNode* next;
};
struct ListNode *appendNode(struct ListNode* tail, int data) {
struct ListNode* newNode = (struct ListNode*)malloc(sizeof(struct ListNode));
if(newNode == NULL) return NULL;
newNode->val = data;
newNode->next = NULL;
if(tail == NULL) {
tail = newNode;
}
else {
tail->next = newNode;
tail = newNode;
}
return tail;
}
struct ListNode* addTwoNumbers(struct ListNode* l1, struct ListNode* l2) {
struct ListNode* head = NULL;
struct ListNode* tail = NULL;
int carry = 0;
while(l1 != NULL || l2 != NULL) {
int temp = 0;
if(l1 != NULL) temp += l1->val;
if(l2 != NULL) temp += l2->val;
temp += carry;
tail = appendNode(tail, temp % 10);
if(head == NULL) head = tail;
carry = temp / 10;
if(l1 != NULL) l1 = l1->next;
if(l2 != NULL) l2 = l2->next;
}
if(carry != 0) tail = appendNode(tail, carry);
return head;
}
void printNode(struct ListNode *head) {
while(head != NULL) {
printf("%d ", head->val);
head = head->next;
}
printf("\n");
}
void freeNode(struct ListNode *head) {
while(head != NULL) {
struct ListNode* temp = head->next;
free(head);
head = temp;
}
}
int main()
{
struct ListNode *l1;
struct ListNode *l1_tail;
struct ListNode *l2;
struct ListNode *l2_tail;
struct ListNode *result;
l1 = l1_tail = appendNode(l1_tail, 2);
l1_tail = appendNode(l1_tail, 4);
l1_tail = appendNode(l1_tail, 3);
l2 = l2_tail = appendNode(l2_tail, 5);
l2_tail = appendNode(l2_tail, 6);
l2_tail = appendNode(l2_tail, 4);
printNode(l1);
printNode(l2);
result = addTwoNumbers(l1, l2);
printNode(result);
freeNode(l1);
freeNode(l2);
freeNode(result);
return 0;
}반응형
'코딩테스트' 카테고리의 다른 글
| C++ ] leetCode 36 - Valid Sudoku (0) | 2024.02.22 |
|---|---|
| C++ ] leetCode 2785 - Sort Vowels in a String (0) | 2024.02.16 |
| C++ ] leetCode 807 - Max Increase to Keep City Skyline (0) | 2024.02.08 |
| C언어 ] leetCode 1402 - Reducing Dishes (0) | 2024.02.02 |
| C언어 ] leetCode 3016 - Minimum Number of Pushes to Type Word II (0) | 2024.01.28 |