반응형
예제코드
CString result;
string str = CT2CA(result);
istringstream ss(str);
string line;
int i = 0;
while(getline(ss, line, '\n'))
{
istringstream linestream(line);
string cell;
getline(linestream, cell, ',');
m_list.InsertItem(i, cell.c_str());
int j = 0;
while (getline(linestream, cell, ','))
{
m_list.SetItem(i, j, LVIF_TEXT, cell.c_str(), NULL, NULL, NULL, NULL);
j++;
}
i++;
}
'\n' 와 ',' 로 구분하는 형태이다.
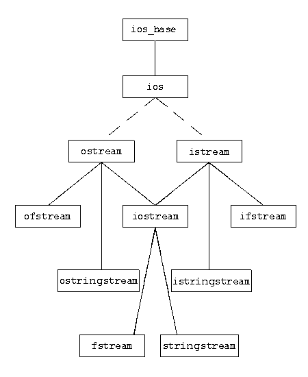
참고로 sstream 헤더 안에 포함되어 있는 stringstream 류 클래스의 상속관계는 다음과 같다.

그 중에
istringstream 은 문자열을 파싱해서 다른 자료형으로 바꾸는데 쓰이고
ostringstream 여러 문자열을 조립하거나 다른 자료형을 문자열로 바꾸는데 쓰인다고 한다.
stringstream 은 공백과 '\n'을 제외한 문자열을 차례대로 빼내는 역할을 한다.
반응형
'프로그래밍 > MFC (C++)' 카테고리의 다른 글
| MFC ] CString 문자열 파싱하는 여러 방법 (0) | 2022.07.14 |
|---|---|
| MFC ] 리스트 컨트롤 제일 하단으로 내리는 법 (0) | 2022.07.14 |
| MFC ] char* -> CString , CString -> char* 변환하기 (0) | 2022.07.14 |
| MFC ] MySQL 을 활용한 도서 관리 프로그램 (1) (2) | 2022.07.14 |
| MFC ] 시리얼 통신으로 LED 제어하기 (2) (0) | 2022.07.13 |